Blog Dejando Huella

Guía para validar tu título profesional en Suiza
Ya sea para trabajar en tu campo de profesión o continuar con tus estudios, es importante validar tus cualificaciones profesionales en Suiza.
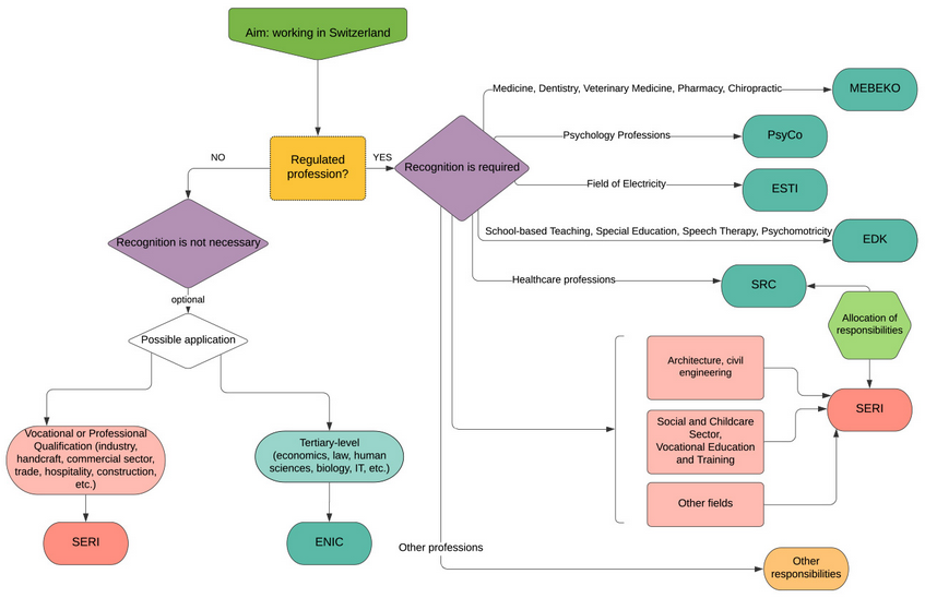
En Suiza, existen varias oficinas responsables para la validación y reconocimiento de diplomas y estudios en relación con la educación y la profesión que se tenga y está dividida en diferentes categorías.
Para lo cual, debes primero averiguar si es necesario el reconocimiento de tus cualificaciones profesionales y qué organismo es responsable de ello, en la siguiente plataforma puedes consultar dicha información: https://www.anerkennung.swiss
De acuerdo a la categoría de tu profesión, te indicará que delegación es responsable del trámite y los links con los requisitos correspondientes.

https://www.sbfi.admin.ch/sbfi/en/home/education/recognition-of-foreign-qualifications/recognition-procedure-on-establishment/recognition-authorities.html
Aquí un ejemplo:
Si deseas continuar tus estudios o trabajar en Suiza con un diploma en Negocios o Administración, el Swissuniversities es la instancia encargada para solicitar la legalización de estos documentos en Suiza y es una profesión no regulada por lo cual la evaluación del título profesional es opcional.
Para solicitar una evaluación, esta debe de ser presentada electrónicamente y debes registrarse en el siguiente portal en línea por medio del CH Login:
https://feds.eiam.admin.ch/app/home/dXJuOmVpYW0uYWRtaW4uY2g6cGVwOlNCRkktQkVDQw/AuthnRequest_4f09e510241f250e1c4a305f87e4385d773c8980
Dicha página te arrojará un formulario que deberás llenar con tus datos personales, detalles de tu diploma, finalidad de tu solicitud, trayectoria escolar y adjuntar los siguientes documentos en PDF:
• Diploma o Título Profesional
• Documentación de cualificaciones previas de enseñanza superior
• Títulos universitarios anteriores (en caso de que aplique)
• Documentación del programa de estudios (Transcript) traducidos en alguno de los siguientes idiomas: alemán, francés, italiano o inglés
• Copia del pasaporte o documento de identidad
Una persona encargada se pondrá en contacto contigo por medio de Email y te indicará si tu expediente está completo. El proceso de tramitación tiene un plazo de no más de 2 meses y la tramitación de las solicitudes es gratuita, sin embargo el solicitante deberá correr con los gastos de notarización y traducción en caso de necesitarlos.
Al final recibirás una carta de la evaluación solicitada de tu título universitario extranjero. Este documento es oficial y podrás adjuntarlo a tu Dossier cuando apliques en el mercado laboral o desees una continuación de estudios en un centro de enseñanza superior suizo
Ten en cuenta que este certificado es una clasificación comparativa y no un reconocimiento. El título extranjero te permite ejercer actividades profesionales en el ámbito de las profesiones no reguladas. Dado que en Suiza no existen autoridades de reconocimiento para las profesiones no reguladas, la solicitud de empleo debe dirigirse directamente al empleador. En el caso de una continuación de estudios en un centro de enseñanza superior suizo, la clasificación del centro de enseñanza superior en cuestión es determinante.
Importante: aquella persona que cuente con un diploma mexicano, debe legalizar sus documentos de título Académicos previamente en México para poder iniciar con el trámite de validación en Suiza.
Más información:
https://www.sbfi.admin.ch/sbfi/de/home/bildung/diploma.html
Octubre | 2023
